Fuente para alimentar microcontroladores

A continuación te mostraré un circuito de pocos componentes que se encarga de generar una señal 100% lineal sin ruido, de 5 V y 3.3 V, especialmente diseñada para microcontroladores; en la mayoría de aplicaciones reales necesitarás de 6V/9V/12V etc., se recomienda en la medida de lo posible que la fuente del microcontrolador sea independiente de las demás.
En la práctica, muchos estudiantes (incluso profesionales) cometen el error de alimentar el microcontrolador de su proyecto con una fuente conmutada de baja calidad (cargador de celular). Antes de satanizar las fuentes conmutadas de baja calidad, debo aceptar que su reducido tamaño las vuelve muy interesante y prácticas; sin embargo, a la hora de realizar un trabajo profesional debes tomar en cuenta lo siguiente:
Consideraciones de diseño de una fuente para microcontroladores
- Las fuentes conmutadas generan una señal de pulso, y si recuerdas los microcontroladores ejecutan sus instrucciones por medio de su cristal (o por un oscilador RC interno) que no es más, que un simple pulso a una frecuencia determinada; es decir, al ejecutar una instrucción estarás acarreando un error de desfase con respecto a la señal de alimentación (si es conmutada) y la señal de oscilación, a primera instancia el error no se percibe, pero si el microcontrolador debe estar encendido por mucho tiempo, por ejemplo 24 horas, empezarán los problemas.
- Lo anterior mencionado se disminuye significativamente si se utiliza un microcontrolador con un cristal de 40 Mhz o superior, como por ejemplo los PIC18F2550/PIC18F4550 (Arduino opera a 16 Mhz). Es poco probable encontrar fuentes conmutadas con una frecuencia de trabajo superior a 40 Mhz.
- La potencia que suministran es relativa, las fuentes conmutadas se miden por su efectividad, si eres aficionado a las PC Gaming seguramente debes saber que las fuentes de nuestras PC de escritorio usan fuentes conmutadas y entre estas existen las genéricas y las certificadas, estas últimas son aquellas donde el fabricante certifica por lo menos un 80% de la potencia que presume, por ejemplo si tenemos una fuente de 1000 W certificada con un 80% quiere decir que nos suministrara 800 W manejando picos de consumo de 1000 W. Si tu cargador de celular indica: 5 voltios/1 amperio ya sabes que no podrás manejar tal watt.
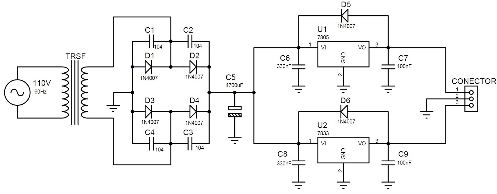
- Sin más que mencionar sobre las fuentes conmutadas, aquí está un circuito de una fuente lineal de 5 V a 1 amp que incluye una línea de 3.3 V pensada para aquellos micros de bajo consumo (debe usarse un radiador o disipador en el regulador 7805); la línea de 3.3 V puede eliminarse sin ningún problema en caso de que no necesites este voltaje.
Fuente para microcontroladores
Conclusiones y recomendaciones:
Lo que distingue esta fuente de otras semejantes son los condensadores cerámicos C1/C2/C3/C4 de código 104 (0,1 uf) se encuentran conectado en paralelo a cada diodo rectificador, estos condensadores cumplen la función de filtrar las interferencias de la toma eléctrica que son trasmitidas al trasformador del primario al secundario.
Los condensadores de 330 nF y 100 nF que están antes de la entrada y salida de los reguladores respectivamente, son condensadores que establece el fabricante de los reguladores 78XX, estos condensadores se recomiendan que sean condensadores tipo cerámico, los diodos D5 y D6 son de igual forma recomendados por el fabricante y su función es de protección ante un eventual cortocircuito.
Si quieres descargar más contenido como este, has clic en: Artículo y en⤸
Deja una respuesta
Cerrar


Publicaciones relacionadas: